12月17日更新
【苏州教学点】
原12月12-13日《国际物流与商务》课程调至2016年1月9-10日,上课地点B207
涉及班级:2014级物流工程学位班
2015级物流工程学位班
11月13日更新
【南京教学点】
原11月21-22日《公司金融》课程调至12月05-06日,上课地点工管院协鑫楼104教室,12月12-13日课程不变。
涉及班级: 2014级工业工程(金融工程)学位班
9月17日更新
【苏州教学点】
原10月17-18日《银行网点转型理论与实践》课程调至10月24-25日,上课地点B203
涉及班级: 2014级工业工程(金融工程)学位班
各位学员:
新学期好!
suncitygroup太阳集团工程硕士定于2015年9月12日-13日开学,课表已经上传,现予以公布:
1、课表下载
鼓楼校区课表-2015年11月16日上传(
2015年下南京课表(定稿).doc)
苏州研究生院课表-2015年12月17日上传(
2015年下苏州课表(定稿).doc)
(如遇课表更新,会在此栏目公告,请每周登陆查询。)
2、成绩查询:
工作日(9月20日后,每周一至周四)下午三点后可查询,查询方式:025-83597269。
3、2014、2015级学员请对照课表上课,另请其他年级的学员如需补课请参照公布课表执行。
4、教学点联系方式
南京教学点:
项目管理、物流工程 班主任:王老师 025-83595479
工业工程、工业工程(金融工程)班主任:郜老师 025-83595095
教学管理:彭老师 025-83597269
苏州教学点:
物流工程、工业工程、工业工程(金融工程)班主任:蒋老师 0512-62872083
项目管理班主任:徐老师 0512-62872006
教学管理:徐老师 0512-62872006
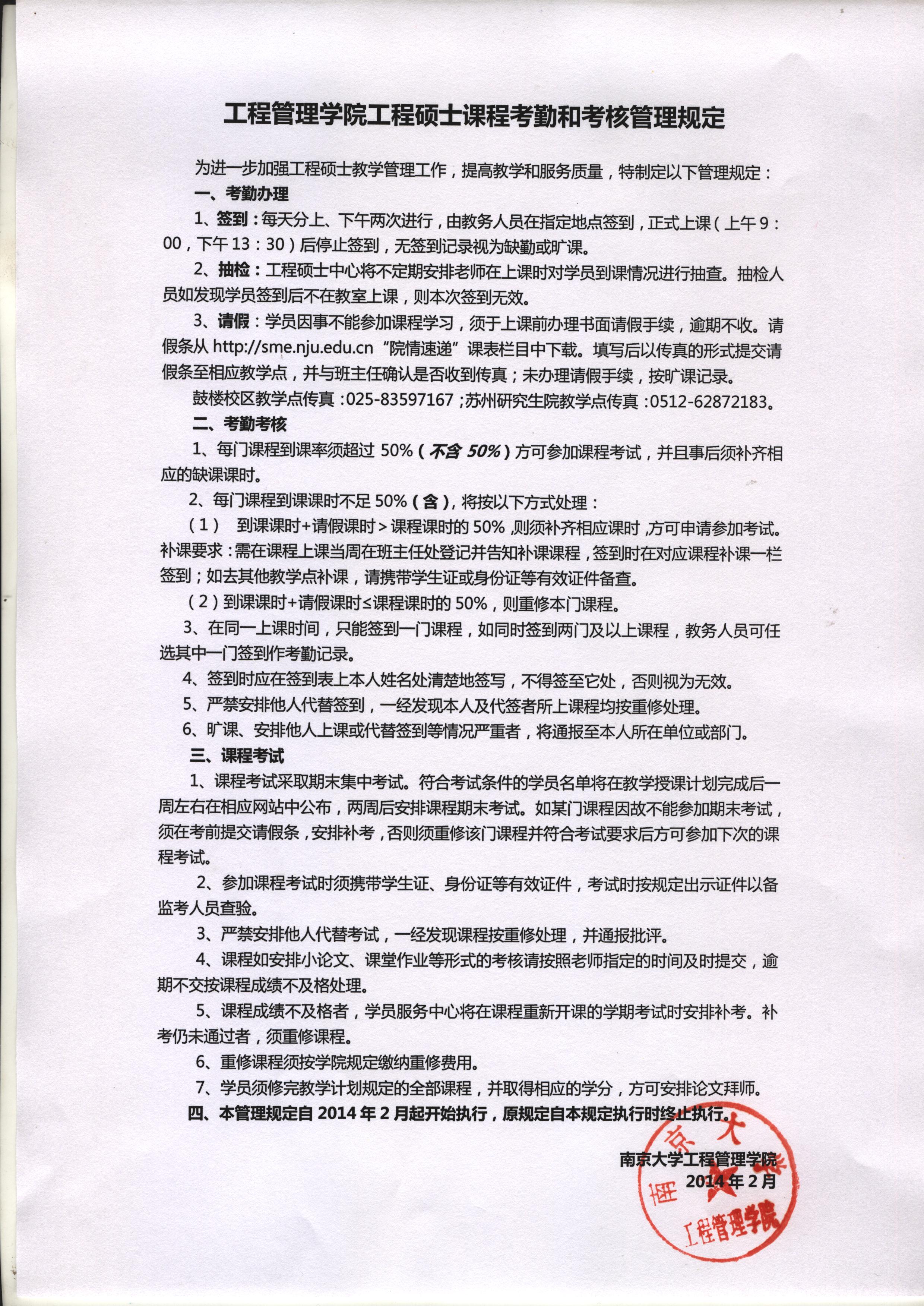
5、相关课程考核要求详见
suncitygroup太阳集团工程硕士课程考勤和考核管理规定.jpg。
工程硕士中心
2015年9月2日


