5月16日更新
【南京教学点】
原7月9-10日《国际物流与商务》课程调至7月2-3日,上课地点414教室
涉及班级:2015级物流工程学位班
【苏州教学点】
原5月21-22日《金融资本运作》课程调至7月9-10日,上课地点B208教室
涉及班级:2015级工业工程(金融工程)学位班
4月8日更新
【苏州教学点】
原4月16-17日《投资银行经营管理》课程调至5月28-29日,上课地点B208
涉及班级:2015级工业工程(金融工程)学位班
3月28日更新
【苏州教学点】
原4月9-10日《经济法与合同法》课程调至4月16-17日,上课地点B207
涉及班级:2015级项目管理学位班
各位学员:
新学期好!
suncitygroup太阳集团工程硕士定于2016年3月5日-6日开学,课表已经上传,现予以公布:
1、课表下载
鼓楼校区课表-2016年5月16日上传(
2016年上南京课表(定稿).doc)
苏州研究生院课表-2016年5月16日上传(
2016年上半年工程硕士苏州课表5.16更新.doc)
(如遇课表更新,会在此栏目公告,请每周登陆查询。)
2、成绩查询:
工作日(3月20日后,每周一至周四)下午三点后可查询,查询方式:025-83597269。
3、2015、2016级学员请对照课表上课,另请其他年级的学员如需补课请参照公布课表执行。
4、教学点联系方式
南京教学点:
项目管理、物流工程 班主任:王老师 025-83595479
工业工程、工业工程(金融工程) 班主任:郜老师 025-83595095
教学管理: 彭老师 025-83597269
苏州教学点:
物流工程、工业工程、工业工程(金融工程) 班主任:蒋老师 0512-62872083
项目管理 班主任:徐老师 0512-62872016
教学管理: 徐老师 0512-62872016
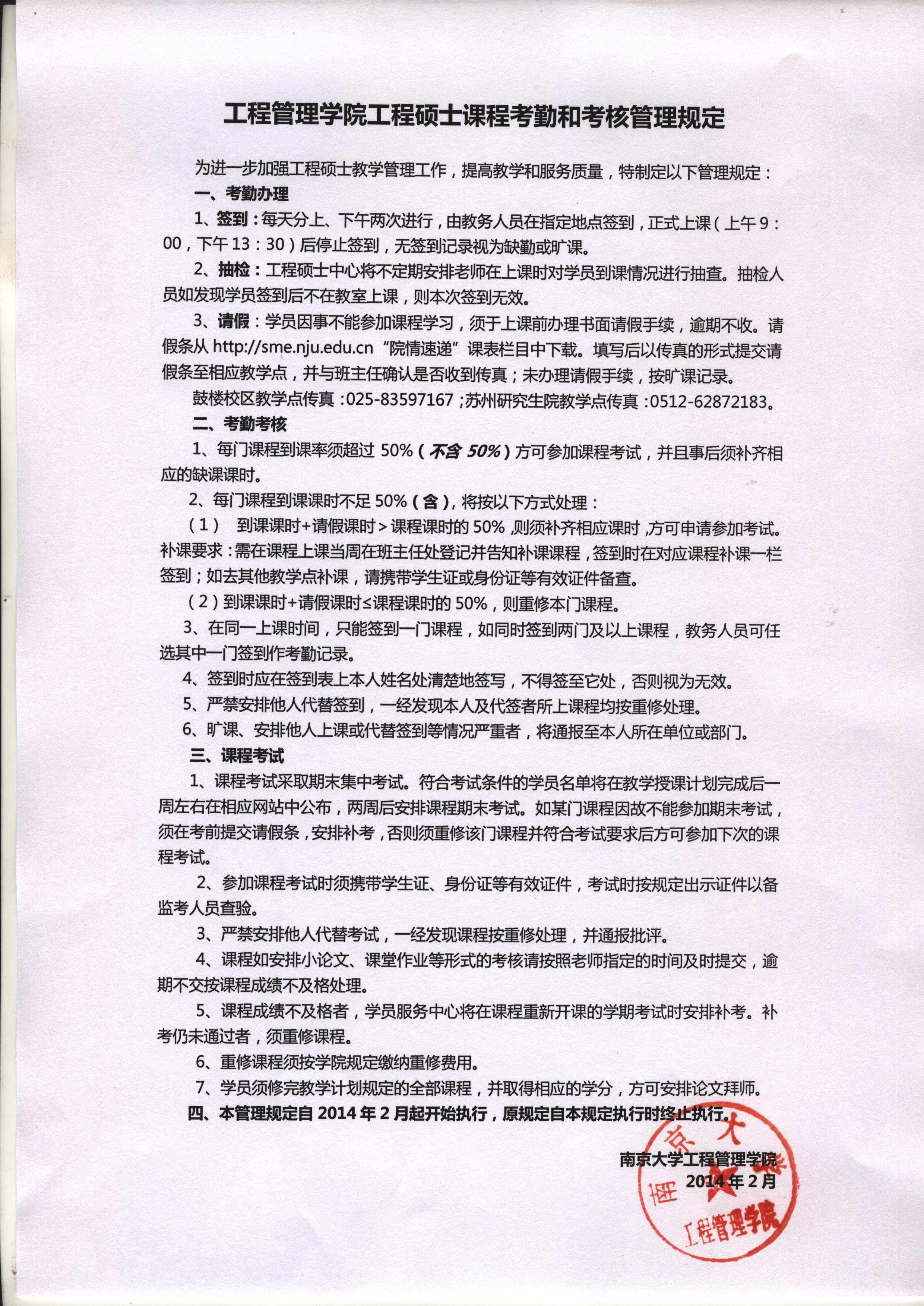
5、相关课程考核要求详见《suncitygroup太阳集团工程硕士课程考勤和考核管理规定》
suncitygroup太阳集团工程硕士课程考勤和考核管理规定.jpg。
工程硕士中心
2016年2月26日


